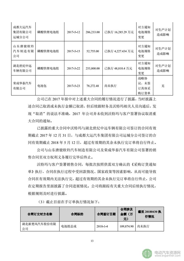
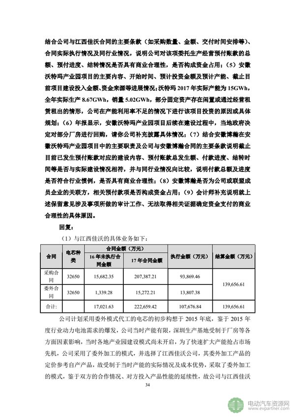
6月4日晚9点,沃特玛母公司坚瑞沃能针对此前5月9日深交所发出的《关于对陕西坚瑞沃能股份有限公司的年报问询函》(以下简称“问询函”),发布了《关于深圳证券交易所年报问询函回复的公告》(以下简称“公告”),公告就问询函中关于动力电池收入、产销量、动力电池研发项目、商誉减值、合同金额、客户情况等疑问做出了详细回复。6月5日,坚瑞沃能称由于工作人员的疏忽,在此前的公告的遗漏了沃特玛财务报表,发布了《关于深圳证券交易所年报问询函回复的补充公告》(以下简称“补充公告”),对沃特玛财务的报表进行了补充披露。以下为《关于深圳证券交易所年报问询函回复的公告》及《关于深圳证券交易所年报问询函回复的补充公告》原文:
《关于深圳证券交易所年报问询函回复的公告》




-
第1页
-
第2页
-
第3页
-
第4页
-
第5页
-
第6页
-
第7页
-
第8页
-
第9页
-
第10页
-
第11页
-
第12页
-
第13页
-
第14页
-
第15页
-
第16页
-
第17页
-
第18页
-
第19页
-
第20页
-
第21页
-
第22页
-
第23页
-
第24页
6月4日晚9点,沃特玛母公司坚瑞沃能针对此前5月9日深交所发出的《关于对陕西坚瑞沃能股份有限公司的年报问询函》(以下简称“问询函”),发布了《关于深圳证券交易所年报问询函回复的公告》(以下简称“公告”),公告就问询函中关于动力电池收入、产销量、动力电池研发项目、商誉减值、合同金额、客户情况等疑问做出了详细回复。6月5日,坚瑞沃能称由于工作人员的疏忽,在此前的公告的遗漏了沃特玛财务报表,发布了《关于深圳证券交易所年报问询函回复的补充公告》(以下简称“补充公告”),对沃特玛财务的报表进行了补充披露。以下为《关于深圳证券交易所年报问询函回复的公告》及《关于深圳证券交易所年报问询函回复的补充公告》原文:
《关于深圳证券交易所年报问询函回复的公告》




_ueditor_page_break_tag_



_ueditor_page_break_tag_




_ueditor_page_break_tag_




_ueditor_page_break_tag_




_ueditor_page_break_tag_




_ueditor_page_break_tag_




_ueditor_page_break_tag_




_ueditor_page_break_tag_




_ueditor_page_break_tag_




_ueditor_page_break_tag_




_ueditor_page_break_tag_




_ueditor_page_break_tag_




_ueditor_page_break_tag_




_ueditor_page_break_tag_




_ueditor_page_break_tag_




_ueditor_page_break_tag_




_ueditor_page_break_tag_




_ueditor_page_break_tag_




_ueditor_page_break_tag_




_ueditor_page_break_tag_




_ueditor_page_break_tag_
《关于深圳证券交易所年报问询函回复的补充公告》




_ueditor_page_break_tag_




_ueditor_page_break_tag_




;